Redmi(红米) Turbo 4 Pro
-
内存价格翻倍、千元机停更、二手也在涨——今年买手机真的贵了
【ZOL中关村在线原创技术解析】最近一段时间,关于手机涨价的消息几乎刷遍了整个机圈。事情的源头并不复杂:AI大模型的基础设施建设对存储芯片的需求持续走高,直接拉动了上游供应链的价格水涨船高。多家调研机构的最。
-
REDMI Turbo 5 Max性能实测,天玑9500s表现到底如何
【ZOL中关村在线原创技术】REDMITurbo5Max的核心悬念只有一个:全球首发的天玑9500s,落到真实场景里能不能把旗舰平台的优势稳定地兑现。REDMITurbo5Max基于3nm制程,采用第二代全大核思路,CPU为1颗CortexX9253.73G。
-
内存比黄金还贵?2025年的换机成本已悄然翻倍
【ZOL中关村在线原创技术解析】2025年,手机市场迎来一场“静默风暴”——内存价格暴涨,不仅让装机用户叫苦不迭,更直接推高了新旗舰手机的售价。据最新消息,三星、SK海力士等存储巨头已确认,2025年第四季度DRAM和。
-
小尺寸大火力!红魔电竞平板3 Pro vs REDMI K Pad 谁才是iPad mini终结者?
性能小平板的市场长期属于iPadmini,但是iPadmini的销量相对于大平板依旧很惨淡,何况是国产性能平板呢?而今年属于国产性能小平板的的爆发期,接下来还会有厂商入局这条赛道。今天就为大家带来刚刚发布的两款新人平。
-
不做冤大头,理性分析如今手机应该多久一换
【ZOL中关村在线原创技术解析】最近总有人问:“我这手机用了两年,该不该换?”其实这问题没标准答案,但有个简单逻辑:别被商家的“新品必买”套路忽悠,也别硬撑着用卡到崩溃的旧机。今天就掰开揉碎了说,不同人到。
-
荣耀/真我/红米大电池续航横评 五小时魔鬼测试评选持久王
【中关村在线原创技术】在如今这个手机不离手的时代,续航能力早已成为众多消费者选购手机时的关键考量因素。无论是忙碌奔波的上班族,还是热衷游戏娱乐的玩家,又或是经常外出的旅行者,都渴望拥有一款电量持久的手。
-
HyperOS 2.0关闭广告教程,收藏!过年给长辈换机用得上
新年到了,很多小伙伴都准备给父母长辈换一台新手机,如果你选了小米最新的手机,那么在把手机拿给父母使用前,最好还是提前设置一下系统广告,给长辈一个干净清爽的用机体验。那么在最新的HyperOS2.0中,该怎么关闭。
-
来点干货!教你国补怎么买手机最划算
1月20日,家发展改革委与财政部联合发布了《关于2025年加力扩围实施大规模设备更新和消费品以旧换新政策的通知》,也就是我们常说的“国补”。这次国补涵盖了大量电子产品,包括但不限于手机、平板、智能穿戴等品类,。
-
全大核就是SoC必选项!天玑8400重新定义次旗舰体验!
2024年12月23日,联发科正式发布了全球首款全大核次旗舰芯片——天玑8400,这是联发科首次在天玑8系次旗舰级SoC上采用全大核架构设计,从而将天玑9300/9400旗舰CPU全大核架构的优势带给更多的用户。天玑8400在CPU、G。
-
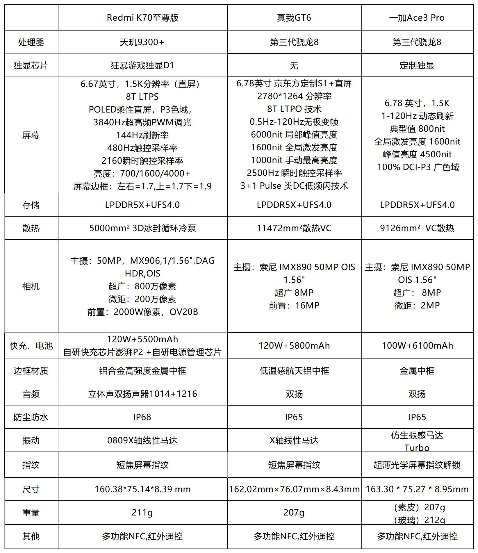
谁是王者?Redmi K70至尊版、真我GT6、一加Ace3 Pro大对比
3000元左右的市场是各家竞争最为激烈的价格段,7月有三款中端机发布,热度都非常高。RedmiK70至尊版、真我GT6、一加Ace3Pro到底选择哪款呢?准大学生马上要开学了,想买一款用三年的手机该怎么选择呢?下面为大家做个。
-
Redmi K70至尊版为什么值得买,看完这些就觉得值
外观设计:延续了K70系列的家族设计语言,采用金属中框,无塑料支架的纯直屏设计简约大气。镜组deco设计灵感来自宇宙飞船舷窗,背板玻璃采用细磨砂工艺,电源键有特殊条纹设计。整体除电源键外几乎无多余纹理,视觉效。
-
千元机为什么要买大厂?山寨机从未离开消费者
在智能手机市场,千元机以其亲民的价格和基本满足日常使用的功能,成为许多消费者的选择。然而,面对众多品牌和型号,消费者往往会陷入选择困难。本文将探讨为什么在购买千元机时,选择大厂产品是一个明智的决定。1大。
-
Redmi K70至尊版性能测试:很强悍,温度也低
搭载天玑9300+处理器的RedmiK70至尊冠军版,在CPU性能上相较于上一代提升了40%,同时功耗降低了60%,GPU性能提升了46%,功耗降低了40%。这款全大核CPU架构的处理器,包括1个Cortex-X4主频高达3.4GHz的超大核,3个Cor。
-
Redmi K70至尊版续航测试:5500mAh+120W快充的黄金组合
RedmiK70至尊冠军版搭载了5500mAh的大容量电池,配合120W的澎湃快充技术,为用户提供了出色的续航体验。在5小时的重度续航测试后,剩余电量为66%,相较于同容量产品来看,属于一个中等偏上的水平。小米自研的快充芯片。
-
Redmi K70至尊版拍照测试:IMX906主摄和大师调校LUT
RedmiK70至尊冠军版在影像系统上,配备了5000万像素主摄+800万像素超广角+200万像素微距的组合。主摄采用SonyIMX906传感器,拥有1/1.56英寸的感光面积,这意味着在捕捉图像时能够获得更多的光线和细节,尤其在低光环。

)
)

)
)
)
)